网站首页
关于我们
公司产品
企业资讯
视频展示
在线留言
联系我们
企业资讯
News Center
热门搜索:
2024
12345678
2026
HL-JD800
液压钢闸门实训装置
HL-L206
企业资讯
当前位置:
首页
>
企业资讯
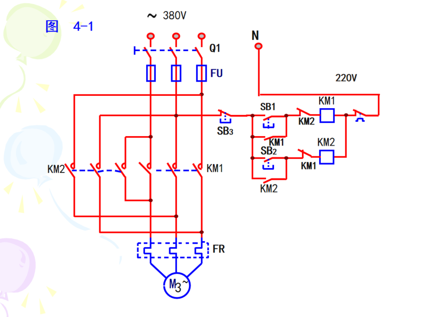
电力拖动实训台-异步电机的控制
更新时间:2024-03-10
点击次数:
上一篇
电工技术电子装配工艺创新实训室使用注意事项
下一篇
电力系统继电保护实验室方案
在线客服
电话咨询
服务热线:
13588929501
在线咨询
微信咨询